Arquitetura, Engenharia e Construção, Eventos

Tempo de leitura: 11 minutos

Como montar um Plano de Execução BIM (BEP) com as soluções Autodesk

Dyana Lyra Simões • Criado em: 14/12/2022 17:30


Uma etapa fundamental para que as empresas tenham sucesso na jornada de implementação da metodologia BIM é montar um bom Plano de Execução BIM - BEP. Saiba como estruturar um BEP de qualidade com as soluções Autodesk.

 

É uma realidade que as empresas estão buscando cada vez mais implementar a Metodologia BIM em seu negócio, visando aumentar a produtividade da equipe, reduzir erros e custos e registrar maior retorno de investimento. Esses benefícios já são visíveis ao redor do mundo em diversos países e no Brasil temos observado uma grande expansão

Uma etapa fundamental para que as empresas tenham sucesso nessa jornada é montar um bom Plano de Execução BIM - PEB (BIM Execution Plan – BEP, em inglês). 

Neste artigo, traremos os conhecimentos necessários para que sua empresa consiga estruturar um Plano de Execução BIM de qualidade com as soluções Autodesk. Essas informações também poderão ser consultadas através do excelente webinar que realizamos sobre este tema, no qual convidamos você a assistir.

 

 

O que é um BIM Execution Plan – BEP

 

O BEP é um conjunto de informações elaborado para explicar e detalhar como os aspectos da modelagem das informações de um projeto serão realizados, além da participação de todos os entes (players) presentes neste processo. 

Seu objetivo é carregar as informações do projeto, estabelecer como este será executado, quais informações deverão constar e o que cada membro da equipe vai desenvolver ao longo desse projeto. 

Um BEP é definido sempre como um plano por projeto. 

 

Plano de Execução BIM

Exemplo – elaboração de plano de tarefas.

 

Quais assuntos devem constar num BEP 

 

As informações que devem constar em um BEP incluem o detalhamento do processo de trabalho dentro do modelo BIM, as responsabilidades de cada um dos envolvidos e a estratégia de desenvolvimento dos projetos no fluxo de trabalho BIM. Ou seja, é preciso trazer para o BEP todo o plano de desenvolvimento do projeto, organograma dos funcionários, fluxo de projeto, máximo de entregáveis possíveis, templates que deverão ser adotados e quais famílias deverão ser utilizadas de acordo com os softwares que serão utilizados. 

É preciso então definir quais informações serão inseridas no BEP, de que maneira serão inseridas e como estas devem ser consumidas.  

 

Plano de Execução BIM

Exemplo - Fluxograma BEP.

 

BEP vs. BIM Mandate

 

Muitos profissionais acabam confundindo BEP com BIM Mandate, acreditando que estes tenham os mesmos objetivos. 

Na verdade, o BIM Mandate deve ser entendido como um conjunto de requisitos estipulados por uma autoridade reconhecida (seja no âmbito público ou privado) para a troca de informações (Information Requirements) que incluem o uso obrigatório de ferramentas e fluxos de trabalho BIM em projetos de tamanho e/ou valor especificados ou a entrega de ativos digitais (Digital Asset) especificados em uma ou mais fases do ciclo de vida dos ativos (Asset Lifecycle). 

O BEP é o planejamento para cada um dos projetos, para que, após o amadurecimento do fluxo BIM na empresa (ou entidade pública), possa então ser emitido um Mandate

Em resumo, podemos dizer que todo mandate inicia com elaboração de um BEP e após maturação de diversos BEPs desenvolvidos e um fluxo BIM bastante linear, podemos estabelecer um Mandate

 

Plano de Execução BIM

Fonte: Geospatial World – Adoção do BIM pelo mundo.

 

Saiba mais sobre a Estratégia BIM BR e o decreto nº 10.306, de 2 de abril de 2020 →

 

Benefícios de se desenvolver um BEP ou um BIM Mandate 

 

Desenvolver um BEP e um BIM Mandate traz diversos benefícios para a empresa, dentre eles: 

  • Todas as partes entenderão e comunicarão claramente os objetivos estratégicos da implementação do BIM
  • As organizações entenderão seus papéis e responsabilidades na implementação; 
  • A equipe poderá projetar um processo de desenvolvimento que seja adequado às práticas de negócios de cada membro do projeto
  • O plano descreverá recursos adicionais, treinamento ou outras competências necessárias para implementar com sucesso o BIM para os usos pretendidos; 
  • As divisões de compras poderão definir a “linguagem do contrato”, garantindo que todos os participantes do projeto cumpram suas obrigações; 
  • O baseline plan fornecerá uma meta para medir o progresso ao longo do projeto.

Com todos esses insights, chegamos ao objetivo central que de fato é ter a Modelagem da Informação da Construção como catalisador de Smart Cities.

Em síntese, o BIM é a construção virtual com a gestão da informação, colaboração e transparência. 

Alguns indicadores com aplicação do BIM são: 

  • Redução de custos de obras em média de 10% a 20%
  • Precisão orçamentária de até 97%
  • Redução de tempo e maior velocidade no ciclo de vida do projeto entre 10% e 40%

 

Desenvolvendo o BEP

Para execução de um BEP, precisamos dos seguintes conteúdos: 

  • Visão geral do Plano de Execução do projeto BIM; 
  • Informações do projeto: 
  • Nome do projeto; 
  • Dados do contrato; 
  • Proprietário; 
  • Localização; 
  • Breve descrição; 
  • Cronograma, fases e marcos do projeto;
  • Principais contatos do projeto; 
  • Objetivos do Projeto/Usos BIM; 
  • Funções organizacionais/Pessoal; 
  • BIM Overview MAP/Descrição; 
  • Informações necessárias no modelo BIM; 
  • Requisitos de dados BIM para FM&O; 
  • Procedimentos de colaboração; 
  • Controle de qualidade; 
  • Necessidades de infraestrutura tecnológica;
  • Softwares, hardware e equipamentos; 
  • Estrutura do modelo; 
  • Nomes, níveis, eixos e sistemas de coordenadas; 
  • Entregáveis do projeto; 
  • Estratégias do projeto; 
  • Estratégias de entrega; 
  • Anexos (se houver). 

Importante destacar que o responsável pela execução do BEP deve ser o BIM Manager da empresa. 

Juntamente com o BEP, é importante que a empresa tenha bem entendido que para a execução do BIM, também é preciso adequação dos pilares

  • Tecnologia: Hardware, software, equipamentos, dentre outros sistemas; 
  • Políticas: Grupo de atores (entidades) focados na preparação e na entrega de pesquisas, na distribuição de benefícios, na alocação de riscos e na minimização de conflitos na indústria da AECO; 
  • Processos: Uma ordenação específica das atividades de trabalho no tempo e espaço, com começo, fim e entrada e saídas claramente definidas. 

Importante sempre destacar que BIM é um processo baseado em modelos tridimensionais inteligentes que garantem redução de erros e maior assertividade ao longo de todo o processo de construção. 

BIM é construção virtual. 

 

Usos e objetivos do BIM

 

Segundo a Penn State, existe algo próximo a 25 tipos de uso que podemos relacionar com cada objetivo. 

 

Plano de Execução BIM

Objetivos e metas sobre uso do BIM – segundo a Penn State.

 

Colocamos na sequência alguns principais usos. Faça o download do material gratuito aqui →

 

Plano de Execução BIM

Estimativa de custo no BIM – segundo a Penn State.

 

Plano de Execução BIM

Uso do BIM para Coordenação 3D – segundo a Penn State.

 

Plano de Execução BIM

Uso do BIM para modelagem 4D – segundo a Penn State.

 

Plano de Execução BIM

Autoria de projeto em BIM – segundo a Penn State.

 

Mais usos e objetivos do BIM: 

 

  • Planejamento de manutenção preventiva das edificações (Building Preventative Maitenance Scheduling); 
  • Análise de performance dos sistemas (Building Systems Analysis); 
  • Gestão de ativos (Asset Management); 
  • Gerenciamento e rastreamento dos espaços (Space Management and Tracking);  
  • Planejamento de desastres (Disaster Planing);  
  • Inserção de dados no modelo (Record Modeling);  
  • Planejamento da utilização do campo (Site Utilization Planing);  
  • Projetos dos sistemas de construção – maquete virtual (Construction System Design – Virtual Mockup);  
  • Fabricação digital (Digital Fabrication);  
  • Planejamento e controle 3D – layout digital (3D Control and Planning – Digital Layout);  
  • Métodos de análises de engenharia – estrutural, luminotécnica, energética, mecânica, dentre outras (Engineering Analysis);  
  • Análise energética do edifício – Performance (Facility Energy Analysis);  
  • Análise estrutural do edifício – comportamento dos sistemas estruturais (Structural Analysis);  
  • Certificação de Sustentabilidade (Sustainability – LEED – Evaluation);  
  • Verificação de Informações (Code Validation);  
  • Programa (Programing);  
  • Análise do local (Site Analysis);  
  • Modelamento das Condições Existentes (Existing Conditions Modeling).  

 

Criando o BIM Overview Map 

 

Após estabelecidos os objetivos do uso do BIM, as atividades necessárias para realizar este modelo deve ser desenvolvido um Overview Map, que é justamente o desenho do fluxograma que traz informações muito importantes. 

 

Plano de Execução BIM

Fonte: Penn State – Universidade da Pensilvânia.

 

O esquema de visão geral (macrofluxo) deve estabelecer o sequenciamento das atividades para cada processo BIM, identificando a qual procedimento essa se refere, quais os responsáveis por seu desenvolvimento, uso do BIM à qual se destina e seus possíveis entregáveis.  

 

Plano de Execução BIM
Fonte: Penn State – Universidade da Pensilvânia.
Plano de Execução BIM
Fonte: Penn State – Universidade da Pensilvânia.

 

Para criar um mapa detalhado, devemos:  

  1. Decompor hierarquicamente o uso do BIM em uma sequência de tarefas;
  2. Definir a dependência entre as tarefas
  3. Desenvolver um mapa detalhado, com as seguintes informações:   
    1. Informações necessárias;
    2. Compartilhamento de informações;
    3. Responsáveis;
    4. Entregáveis esperados.
  4. Adicionar marcos de avaliação em pontos decisórios importantes;  
  5. Documentar o processo para futura referência. 

 

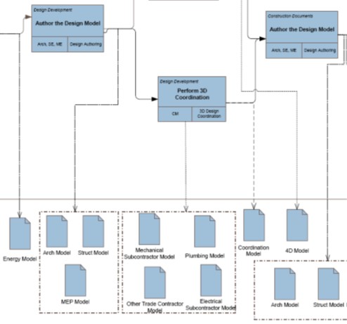
Exemplo de fluxo BIM utilizando BEP 

 

Plano de Execução BIM

Fonte: Penn State – Universidade da Pensilvânia.

 

Exemplo - Fluxo BIM Utilizando BEP.

 

Fluxo BIM com as soluções Autodesk 

 

A Autodesk desenvolveu uma coleção pensando em atender o mercado de Engenharia, Arquitetura e Construção, chamada de Architecture, Engineering & Construction Collection, conhecida popularmente como AEC Collection.  

A AEC Collection conta hoje com mais de 20 softwares, destacando os softwares BIM presentes na coleção, que proporcionam o suporte para execução de um fluxo BIM linear, tendo ferramentas para estudos de viabilidade de projetos, desenvolvimento de projetos, coordenação e gerenciamento da documentação.  

No BEP conseguimos fazer o Overview Map, integrando cada ferramenta de maneira otimizada a cada tarefa. 

A Autodesk também posiciona seu conjunto de ferramentas Cloud para enriquecer ainda mais o fluxo BIM cuja matriz é a Autodesk Construction Cloud

A base desse ambiente comum de dados é o Autodesk Docs que também está presente na AEC Collection. Ele tem como principal funcionalidade o cadastro dos projetos e gerenciamento da documentação de forma conectada, garantindo que todos os membros da equipe tenham acesso as informações que precisam. Além disso, seu armazenamento é ilimitado

Outra ferramenta presente na Autodesk Construction Cloud de grande destaque é o BIM Collaborate Pro que faz a integração direta em nuvem com os softwares Autodesk Revit, Plant 3D e Civil 3D. Ele também integra as funcionalidades do Autodesk Docs

Podemos destacar então que as principais funcionalidades do BIM Collaborate Pro são: colaboração dos modelos, identificação de interferências automatizadas, modelos agregados e federados, gerenciamento de problemas, gestão da documentação e a coautoria dos modelos. 

Acesse aqui para saber mais sobre a AEC Collection, coleção de Arquitetura e Construção da Autodesk →

 

Fluxo BIM com Softwares Autodesk

 

Veja nesse exemplo um fluxograma BIM integrado a cada ferramenta Autodesk de acordo com as atividades necessárias.

 

Plano de Execução BIM

Exemplo - Fluxo BEP – Projetos de edificações.

 

Plano de Execução BIM

Exemplo - Fluxo BIM com softwares Autodesk.

 

Conclusão

 

Neste artigo sintetizado com base no webinar realizado sobre como montar um BEP, vimos a importância de elaborar este plano e trouxemos um conteúdo prático e com diretrizes para seu desenvolvimento. 

Ainda foi possível diferenciar um BEP de um BIM Mandate com seus respectivos benefícios e como criar um BIM Overview Map. 

Os softwares Autodesk foram incorporados ao fluxo com um exemplo prático na estruturação do BEP, para enriquecer o processo e destacando a funcionalidades dos softwares presentes na AEC Collection, que podem ser adicionados ao fluxo de acordo com cada atividade desenvolvida. 

E se ainda ficou com alguma dúvida, a MAPData, por meio de seus especialistas técnicos, está disponível para auxiliar sua empresa e agendar reuniões de alinhamento sobre o tema. 

 

 

 

TAGS: Architecture Engineering Construction Autodesk Autodesk BIM Collaborate Pro Autodesk Construction Cloud Autodesk Docs BIM building building information modeling construção virtual Plano de Execução BIM BEP PEB BIM Execution Plan
Foto autor

Dyana Lyra Simões

Atua como Customer Sucess na MAPData, ajudando os clientes no entendimento e aplicação da Metodologia BIM, AEC Building e Autodesk Construction Cloud. Além disso, é bacharel em Engenharia Civil, técnica em edificações e está em constante busca por conhecimento em novas tecnologias para a engenharia.




É necessário estar logado para realizar um comentário. Logar

Comentários:
Logo NTI
Copyright © 2026 NTI Brasil Soluções Digitais Ltda. - Revendedor Autorizado Autodesk, Microsoft e Adobe. Todos os direitos reservados.